Photoresistor With Motor

Light Sensor Photoresistor With Arduino In Tinkercad 5

Light Sensor Photoresistor With Arduino In Tinkercad 5

Javascript Robotics Motor L298 Breakout With Johnny Five

Javascript Robotics Motor L298 Breakout With Johnny Five

Details About Snap Circuits Elenco Electronic Parts Fan Blade Motor Fiber Optic Photoresistor

Details About Snap Circuits Elenco Electronic Parts Fan Blade Motor Fiber Optic Photoresistor


Details About Snap Circuits Elenco Electronic Parts Fan Blade Motor Fiber Optic Photoresistor
Us 28 53 11 Off Starter Kit For Uno R3 Step Motor Servo 1602 Lcd Resistor Photoresistor Flame Sensor Lm35 Breadboard Jumper Wire For In Demo Board

Us 28 53 11 Off Starter Kit For Uno R3 Step Motor Servo 1602 Lcd Resistor Photoresistor Flame Sensor Lm35 Breadboard Jumper Wire For In Demo Board

Lab 4

Lab 4

Robotics Sensor Motor Training Kit Photoresistor Analog I O Project

Robotics Sensor Motor Training Kit Photoresistor Analog I O Project

Sik Experiment Guide For Arduino V3 2 Learn Sparkfun Com

Sik Experiment Guide For Arduino V3 2 Learn Sparkfun Com

Us 2 17 30 Off Mini Xh M131 Dc 5v Photoresistor Switch Control Light Sensor Module Relay Module Automatic Brightness Control In Motor Controller

Us 2 17 30 Off Mini Xh M131 Dc 5v Photoresistor Switch Control Light Sensor Module Relay Module Automatic Brightness Control In Motor Controller

Sik Experiment Guide For The Arduino 101 Genuino 101 Board

Sik Experiment Guide For The Arduino 101 Genuino 101 Board

Arduino Sunflower Arduino Project Hub

Arduino Sunflower Arduino Project Hub

Prob 4 Petbot Design In This Problem You Will De

Prob 4 Petbot Design In This Problem You Will De

Tutorials With Arduino F1 Rc Car Dc Motor Driven By Mos

Tutorials With Arduino F1 Rc Car Dc Motor Driven By Mos

Ldr Based Dc Motor Speed Controluse Arduino For Projects

Ldr Based Dc Motor Speed Controluse Arduino For Projects

Motor Control With Photoresistor

Motor Control With Photoresistor

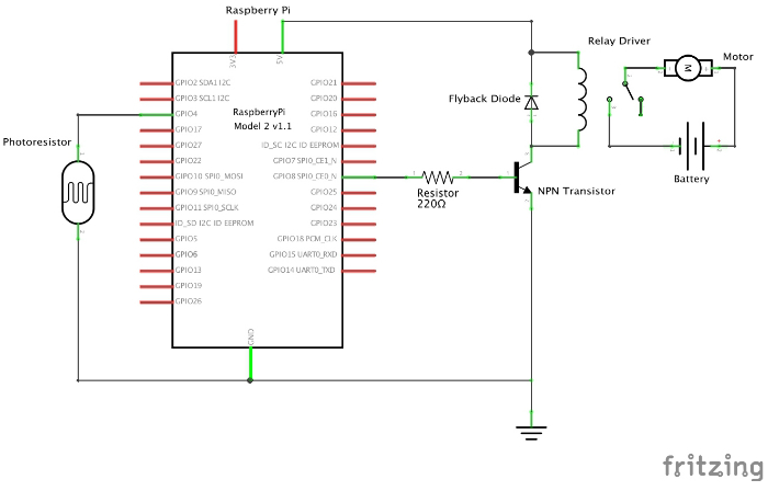
Make A Cat Toy With A Raspberry Pi Ldr And Dc Motor

Make A Cat Toy With A Raspberry Pi Ldr And Dc Motor

Comments

Popular posts from this blog

Parallel Plate Capacitor With Conducting Slab

Inductors And Current

Induction Motor Load Calculation